Construcción de significados frente al cuidado en familias monoparentales con jefatura femenina: política pública en familia
Construction of meanings in the context of care within female-headed single-parent families: public policy in the family
Resumen (es)
Este proyecto tuvo como objetivo general comprender los procesos de cuidado en las familias monoparentales con jefatura femenina de Bogotá, desde lecturas interaccionales, contextuales y narrativas, en articulación con la Política Pública para las familias en Bogotá, que favorezca la construcción de significados e interacciones generadoras de bienestar para sus miembros. Se partió de una metodología cualitativa con diseño fenomenológico ya que se buscaba conocer los significados y la experiencia personal de cada familia entorno al cuidado y las políticas públicas de familia, desde su subjetividad. De igual forma, se enmarca desde el modelo de investigación/intervención. Se contó con la participación de tres familias monoparentales con jefatura femenina que llevaban un proceso activo en el Servicio de Atención Psicológica SAP de la Universidad Santo Tomás. Se realizaron 3 encuentros grupales e individuales con base a diseños metodológicos establecidos previamente. Se realizó un análisis con ayuda del software atlas.ti. Se observa que hay recursividad del cuidado personal y el cuidado con el otro, entendiéndose la corresponsabilidad entre los miembros; además el desarrollo de las tareas de cuidado en la cotidianidad familiar son las expresiones más frecuentes y tienden a estar ligadas a los significados de la maternidad; asimismo, en las madres existe sobrecarga de funciones vinculares y roles en diferentes contextos.
Resumen (en)
The general objective of this project was to understand the processes of care in single-parent families headed by women in Bogotá, from interactional, contextual and narrative readings, in conjunction with the Public Policy for families in Bogotá, that favors the construction of meanings and interactions generating well-being for its members. It was based on a qualitative methodology with phenomenological design since it sought to know the meanings and personal experience of each family around care and public family policies, from its subjectivity. Similarly, it is framed from the research/intervention model. Three single-parent families headed by women participated in an active process in the SAP Psychological Care Service of the Santo Tomás University. Three group and individual meetings were held based on previously established methodological designs. An analysis was performed with the help of atlas.it software. It is noted that there is recursion of personal care and care with the other, understanding the co-responsibility among members; In addition, the development of care tasks in everyday family life are the most frequent expressions and tend to be linked to the meanings of motherhood; likewise, in mothers there is an overload of linking functions and roles in different contexts.
Referencias
Alvarado, A. (2004). La ética del cuidado. Revista Aquichan, (4), pp.30-39. Recuperado de http://www.scielo.org.co/pdf/aqui/v4n1/v4n1a05.pdf
Arroyave, S. (2010). Las políticas públicas en Colombia. Insuficiencias y desafíos. FORUM, 1, pp 95-111. Recuperado de https://dialnet.unirioja.es/servlet/articulo?codigo=3989279
Bonilla, D. (2016). La protección social de las familias monoparentales en la ciudad de Bogotá 1991-2015: una realidad más allá de la ley. [Tesis de grado, Universidad del Rosario]. Recuperado de https://repository.urosario.edu.co/bitstream/handle/10336/12830/TESIS%20DIANA%20BONILLA%252c%20COMPLETA%20CON%20ANEXOS.pdf?sequence=1&isAllowed=y
CEPAL [Comisión Económica para América Latina y el Caribe]. (s,f). Sobre el cuidado y políticas del cuidado. Recuperado de https://www.cepal.org/es/sobre-el-cuidado-y-las-politicas-de-cuidado
Comas-d’Argemir, D. (2019). Cuidados y derechos. Cuadernos de Antropología Social, 49, pp. 19-29 Recuperado de http://revistascientificas.filo.uba.ar/index.php/CAS/article/view/6190/5626
Consejería Presidencial para la Equidad de la Mujer. (2018). Guía para la construcción de Políticas Públicas para el empoderamiento de las mujeres y la igualdad de oportunidades. Recuperado de http://www.equidadmujer.gov.co/Documents/cajaherramientas2018/CH2018_Guia-Politicas-Publicas.pdf
Cortínez, V. (2020). Mujeres jefas de hogar, monoparentalidad, dependencia y cuidados: las desigualdades con que se enfrenta el COVID-19. Observatorio de género, Mujeres y territorio. Recuperado de https://www.rimisp.org/mujeresyterritorios/index.php/2020/12/16/mujeres-jefas-de-hogar-monoparentalidad/
Domínguez, M. (2020). La “Monomarentalidad” y sus retos. [Trabajo de grado, Universidad de les Illes Balears], Mallorca, España. Recuperado de https://dspace.uib.es/xmlui/bitstream/handle/11201/153954/Dominguez_Estela_Maria.pdf?sequence=1&isAllowed=y
Damonti, P. (2014). Una mirada de género a la exclusión social. Fundación Foessa, (4). Recuperado de http://www.foessa2014.es/informe/uploaded/documentos_trabajo/15102014151359_2687.pdf
Estupiñán, J. y González, O. (2015). Narrativa conversacional, relatos de vida y tramas humanas. Bogotá D.C.: Ediciones USTA
Fernandez-Martinez, C. y Avilés-Hernandez, M. (2020). Análisis de necesidades en familias monoparentales con jefatura femenina usuarias de servicios sociales de atención primaria en España. Revista de Trabajo Social e intervención social, 30, pp 145-173. Recuperado de http://www.scielo.org.co/pdf/prsp/n30/2389-993X-prsp-30-145.pdf
Giraldes, M. (1998). La familia monoparental. Revista de servicios sociales, (35). Recuperado de https://dialnet.unirioja.es/servlet/articulo?codigo=2698833
Hernández, R., Fernández, C. y Baptista, P. (2014). Metodología de la investigación. México: Mc Graw Hill.
Jociles, M., Rivas, A., Moncó, B., Villamil, F., y Díaz, P. (2008) Una reflexión crítica sobre la monoparentalidad: el caso de las madres solteras por elección. Portularia, 8(1), pp 265-274. Recuperado de https://www.redalyc.org/pdf/1610/161017350016.pdf
Mejía, J. (2012). Modelos de implementación de las políticas públicas en Colombia y su impacto en el bienestar social. Anallecta poli., 2(3), pp 141-164. Recuperado de https://dialnet.unirioja.es/servlet/articulo?codigo=5206421
ONU Mujeres (2020). El progreso de las mujeres en el mundo. ONU mujeres. Recuperado de https://www.unwomen.org/es/digital-library/progress-of-the-worlds-women
Patiño, S. y Sánchez, G. (2008). Las familias: ¿Un asunto de políticas públicas? Revista Sociedad y Economía, (14). pp 82-105. Recuperado de https://www.redalyc.org/pdf/996/99616725004.pdf
Pakman, M. (2007). Investigación e intervención en grupos familiares. Una perspectiva constructivista. Métodos y técnicas cualitativas de investigación en Ciencias Sociales.
Pinillos, M. (2020). Configuración de la familia en su diversidad. El Ágora USB, 20(1), pp 275-273.
Puello, M., Silva, M., y Silva, A. (2014). Límites, reglas, comunicación en familia monoparental con hijos adolescentes. Divers: perspectiva psicológica, 10(2), pp. 225-246. Recuperado de http://www.scielo.org.co/pdf/dpp/v10n2/v10n2a04.pdf
Puyana, Y. (2008). Políticas de familia en Colombia: matices y orientaciones. Trabajo social, (10), pp 29-41. Recuperado de: https://revistas.unal.edu.co/index.php/tsocial/article/view/14074/14825
Ruiz, S. y Martín M. (2012). Nuevas formas de familia, viejas políticas familiares. Las familias monomarentales. Nómadas. Revista Crítica de Ciencias Sociales y Jurídicas, 33(1). Recuperado de https://www.redalyc.org/pdf/181/18123129009.pdf
Sánchez-Cubides, P. y Figueroa, C. (2017). La política pública como garantía del derecho humano a la educación en Colombia. Revista de derecho principia IURIS, 15(28). Recuperado de http://revistas.ustatunja.edu.co/index.php/piuris/article/view/1510/1389
Santibáñez, R., Flores, N., y Martín, A. (2018). Familia monomarental y riesgo de exclusión social. Revista de género e igualdad, 1, pp 123-144. Recuperado de https://revistas.um.es/iqual/article/view/307701/226541
Secretaria Distrital de Integración Social. (2015). Informe Evaluación a la implementación de la Política Pública para las familias de Bogotá D.C 2011-2025. Bogotá
Secretaria Distrital de Integración Social (2021). Documento CONPES D.C. Actualización del Plan de Acción de la “Política Pública para las familias 2021-2025”. Bogotá.
Secretaría Distrital de Planeación (2020). Censo de Población y Familia. Observatorio social para las familias (Boletín N. 14). Recuperado de https://observatoriodefamilia.dnp.gov.co/Documents/Boletines/BOLETIN%20No.14.pdf
Sunkel, G. (2006). El papel de las familias en la protección social en América Latina. Santiago de Chile Cepal. Recuperado de https://repositorio.cepal.org/bitstream/handle/11362/6121/1/S0600306_es.pdf
Trejo, F. (2012). Fenomenología como método de investigación: Una opción para el profesional de enfermería. Enfermería Neurológica, 11(2), pp. 98-101. Recuperado de https://www.medigraphic.com/pdfs/enfneu/ene-2012/ene122h.pdf
Uribe, P. (2007). Familias monoparentales con jefatura femenina, una de las expresiones de las familias contemporáneas. Revista Tendencia & Retos, 12, pp 81-90. Recuperado de http://www.ts.ucr.ac.cr/binarios/revistas/co/rev-co-tendencias-0012-05.pdf
Cómo citar
Recibido: 14 de septiembre de 2022; : 7 de enero de 2023; Aceptado: 12 de abril de 2023
Resumen
Este proyecto tuvo como objetivo general comprender los procesos de cuidado en las familias monoparentales con jefatura femenina de Bogotá, desde lecturas interaccionales, contextuales y narrativas, en articulación con la política pública para las familias en Bogotá, con el fin de favorecer la construcción de significados e interacciones generadoras de bienestar para sus miembros. Se partió de una metodología cualitativa con diseño fenomenológico, ya que se buscaba conocer los significados y la experiencia personal de cada familia en torno al cuidado y las políticas públicas de familia, desde su subjetividad. De igual forma, se enmarca desde el modelo de investigación/intervención. Se contó con la participación de tres familias monoparentales con jefatura femenina que llevaban un proceso activo en el Servicio de Atención Psicológica SAP de la Universidad Santo Tomás. Se realizaron 3 encuentros grupales e individuales con base en diseños metodológicos establecidos previamente. Se realizó un análisis con ayuda del software atlas.ti. Se observa que hay recursividad del cuidado personal y el cuidado con el otro, lo que da a entender la corresponsabilidad entre los miembros; además, el desarrollo de las tareas de cuidado en la cotidianidad familiar son las expresiones más frecuentes y tienden a estar ligadas a los significados de la maternidad; asimismo, en las madres existe sobrecarga de funciones vinculares y roles en diferentes contextos.
Palabras clave
familias, monoparental, jefatura femenina, cuidado, políticas públicas, Bogotá.Abstract
The general objective of this project was to understand the processes of care in single- parent families headed by women in Bogotá, from interactional, contextual and narrative readings, in conjunction with the Public Policy for families in Bogotá, that favors the construction of meanings and interactions generating well-being for its members. It was based on a qualitative methodology with phenomenological design since it sought to know the meanings and personal experience of each family around care and public family policies, from its subjectivity. Similarly, it is framed from the research/intervention model. Three single-parent families headed by women participated in an active process in the SAP Psychological Care Service of the Santo Tomás University. Three group and individual meetings were held based on previously established methodological designs. An analysis was performed with the help of atlas.it software. It is noted that there is recursion of personal care and care with the other, understanding the co-responsibility among members; In addition, the development of care tasks in everyday family life are the most frequent expressions and tend to be linked to the meanings of motherhood; likewise, in mothers there is an overload of linking functions and roles in different contexts.
Keywords
families, single parent, female headship, care, public policies, Bogota.Introducción
A lo largo de la historia, las familias han sido entendidas desde un concepto tradicional, donde las figuras heteroparentales, es decir, padre y madre, eran indispensables para que este grupo se constituyera como “familia”. Esto permitía que existiera división de roles dentro de la composición familiar, pues mientras el padre era el encargado de lo económico, la madre realizaba tareas del hogar y el cuidado de los hijos (Uribe, 2007). Sin embargo, la noción de familia se ha venido adaptando a las nuevas realidades y ha cambiado por completo el modelo tradicional al incluir tipologías diversas como las familias monoparentales, reconstituidas, homoparentales, entre otras (Ruiz y Martin, 2012; Bonilla, 2016; Fernández-Martínez y Avilés-Hernández; 2020; ONU mujeres, 2020; Secretaría Distrital de Planeación, 2020).
En Colombia, en los últimos años las familias nucleares y monoparentales han encabezado los hogares. Según la Secretaría Distrital de Planeación (2020): “predominan los hogares nucleares biparentales (42,11%), seguidos por los unipersonales (18,56%) y los nucleares monoparentales (14,56%)” (p. 9), donde “la jefatura femenina predomina en el 86% (1.785.884) de los hogares nucleares monoparentales” (p. 14). Las unipersonales se refieren a hogares con una sola persona y las monoparentales hacen alusión a un solo progenitor, es decir, existe un mayor número de familias donde las madres están a cargo.
En cuanto al origen de este tipo de familias, las causas son diversas: una familia puede pasar a ser monoparental por el fallecimiento de uno de los dos padres, por decisión propia, divorcio, separación o adopción (Uribe, 2007; Ruiz y Martín, 2012). Asimismo, un factor importante para entender a una familia monoparental, según Fernández-Martínez y Avilés-Hernández (2020), es la dependencia de los hijos, ya sea por su edad o por alguna discapacidad o impedimento que no le permita desarrollar su vida autónomamente, lo que significa la responsabilidad total del padre o la madre presente debido a las necesidades de su hija o hijo. En ese sentido, las familias monoparentales son aquellas donde los hijos dependen económicamente de un solo progenitor y existe una convivencia.
Por otro lado, es menester reconocer que la falta de uno de los padres conlleva una serie de dificultades para el sistema familiar, especialmente en el ámbito socioeconómico y psicosocial. Lo económico tiene que ver con la cantidad de ingresos que recibe el núcleo familiar, pues estos son más bajos frente a una familia nuclear, y los gastos fijos de un hijo se mantienen, lo que aumenta el riesgo de pobreza (Santibáñez, et al., 2018).
A su vez, la dificultad económica de las familias con predominancia de la jefatura femenina permite hablar de un nuevo concepto: la “feminización de la pobreza” (Damonti, 2014; Cortínez, 2020). Esto se ve influido por las múltiples dificultades que enfrentan las mujeres en razón de su sexo, bien sea en el área laboral, dificultad para encontrar empleo, la baja remuneración frente a los hombres, la dedicación en tiempo en las tareas del hogar, el rol marcado socialmente en el cuidado de los hijos y un sinfín de elementos que vislumbran las dificultades y desigualdades hacia las mujeres (Uribe, 2007; Cortínez, 2020; Fernández -Martínez y Avilés-Hernández, 2020; Domínguez; 2020).
Ahora bien, se reconoce que no en todos los casos las familias desde un primer momento se organizan como monoparentales, lo que implica que haya una reorganización de las funciones y las tareas del hogar distinta a la que había inicialmente en el sistema familiar, pues estas funciones podían anteriormente ser llevadas a cabo por más personas (Puello et al., 2014). En ese sentido, y conectando esto con el ámbito psicosocial y lo que respecta a la desigualdad: “la conciliación de la vida laboral y el cuidado de los hijos/as se destacan como ámbito de especiales dificultades en las familias monoparentales así como de creativas estrategias de afrontamiento” (Jociles et al., 2008, p. 269), sugiriendo que una cantidad considerable de familias monoparentales no cuenta con redes de apoyo sólidas, lo que posibilita una sobrecarga de tareas en la dimensión familiar referente al hogar, dejando de lado el cuidado del sistema familiar; pero también sobrecargas laborales, descuidando otras funciones fuera del hogar, reconociendo que el solvento económico y el cuidado de los hijos son tareas que absorben al padre/madre que asume el rol de único cuidador y contribuye a una percepción de aislamiento (Giraldes, 1998). Esto se relaciona con lo que proponen Damonti (2014), Santibáñez et al., (2018) y Domínguez (2020), pues coinciden en que la falta de redes de apoyo es una característica que se suma como factor de riesgo a la situación de pobreza familiar.
Es indudable que hay un incremento de mujeres en el mercado laboral, donde algunas de ellas son madres, responsables de su hogar. ONU mujeres (2020) menciona que, a raíz del cambio y la coyuntura crítica frente a los derechos de las mujeres, es indispensable una “agenda integral de políticas orientadas a las familias para promover la igualdad de género en la diversidad de modelos familiares del mundo de hoy” (párr. 3), con el fin de que surjan políticas que beneficien, apoyen, cuiden y alivianen las responsabilidades de tareas en las familias en las que las madres son responsables y el sustento del hogar.
Este cuidado y apoyo puede ser proporcionado y a su vez amortiguado por parte del Estado, y una de estas formas en que este organismo puede aportar a las familias es con las políticas públicas, las cuales permiten establecer mecanismos políticos y sociales que inciden en el bienestar de los sujetos y la sociedad desde la inclusión (Patiño y Sánchez, 2008) y que dan acceso y facilidades a las familias con distintos programas.
En este punto es necesario hablar sobre qué son y de qué tratan las políticas públicas en Colombia. Para Patiño et al. (2018), Puyana (2008) y Arroyave (2010), son acciones con las cuales el Estado puede identificar y dar respuestas a problemáticas sociales de tipo económico, político, ambiental, cultural, entre otras, y estas herramientas son construidas con la participación de los grupos afectados. Además, estas políticas son traducidas como una forma de garantía a los derechos sociales (Mejía, 2012), entendiéndolas como posibilidad de ser un acceso a la calidad de vida. Las políticas públicas se pueden ver reflejadas en programas encaminados a favorecer las condiciones materiales y sociales de las personas.
Ahora bien, las políticas públicas para familias buscan que los miembros del hogar cuenten con un bienestar necesario donde puedan asegurarse necesidades básicas como el alimento y la educación. Puyana (2008), en cuanto a las políticas públicas para las familias, menciona: “considero inequitativa la distribución de roles entre hombres y mujeres en el hogar, como una manera de resolver las interferencias del trabajo reproductivo y el trabajo doméstico” (p. 37). Con esto reconoce la importancia de que las tareas del cuidado del hogar no pueden quedar únicamente en las mujeres; lo que permite tener una mirada sobre las dificultades y carencias que existen sobre la mujer para encontrar un equilibrio y, por consiguiente, un cuidado sobre ellas y sus hogares.
Entonces es fundamental partir desde el reconocimiento de que las mujeres tienen exigencias tradicionales y culturales que se encaminan a poner en ellas la responsabilidad de proveer cuidados, de forma no remunerada en el hogar. Esto crea barreras para que las mujeres no puedan participar en igualdad de condiciones en el campo laboral; por tanto, se busca que el cuidado se pueda posicionar como factor sustancial en las políticas públicas (CEPAL, s,f), especialmente si en las familias monoparentales con jefatura femenina, las madres son las únicas proveedoras económicas del hogar y cuentan con mínimas o nulas redes de apoyo externas. En ese sentido, es pertinente que existan construcciones de apoyo social para las familias monoparentales con jefatura femenina, lo que puede ser dado por medio de las políticas públicas, pero también es importante enfocarse en cómo estas medidas vienen siendo significadas y entendidas por las familias.
Este trabajo favorece no solo el conocimiento de los significados de las familias monoparentales frente al cuidado, sino también permite que ellas se sientan escuchadas, Gracias a ello, se reconoce que esto no solo le compete a una dimensión familiar, sino que contiene una mayor complejidad, ya que están vinculados otros sistemas como el de salud, educativo, laboral y hasta el mismo institucional – Estado. De igual forma, este proyecto permite la reconfiguración de los procesos de cuidado que llevan las familias monoparentales con jefatura femenina, lo que posibilita que estos sean facilitadores del bienestar y calidad de vida de ellas. Así se plantea la pregunta de investigación: ¿Cómo se configuran los procesos de cuidado en las familias monoparentales con jefatura femenina en Bogotá, desde lecturas interaccionales, contextuales y narrativas, que dialoguen con las políticas públicas para las familias en Bogotá y favorece la construcción de significados e interacciones generadoras de bienestar para sus miembros?
Método
Tipo de estudio y diseño
La presente investigación parte de una metodología de tipo cualitativo, con diseño fenomenológico, ya que este permite comprender las experiencias de los seres humanos en el mundo, lo que da paso a reconocer los fenómenos desde la esencia misma y su subjetividad, y da cuenta de que no todas las personas significan las experiencias de la misma forma. Asimismo, deja visibles las diferentes realidades (Trejo, 2012; Hernández et al., 2014), sin dejar de lado el poder descubrir los elementos en común de dichas vivencias (Hernández et al., 2014). Entonces no se pretende que la información recolectada sobre dichas experiencias y significados frente a las políticas públicas sean generalizadas y mucho menos invalidadas, por el contrario, se busca darle fuerza y validación a su sentir, para crear espacios de escucha.
Igualmente, el proyecto está enmarcado desde el modelo de investigación/intervención, ya que se pretende comprender el fenómeno en forma investigativa junto con la intervención psicológica, donde cada una se alimenta de manera circular sobre principios reflexivos (Pakman, 2007).
Participantes
La muestra fue de 3 familias monoparentales con jefatura femenina que se encontraban ubicadas en Bogotá, conformadas por las madres y sus respectivos hijos. Estas familias, al realizar la investigación, se encontraban en un proceso psicoterapéutico activo en el Servicio de Atención Psicológica SAP, de la Universidad Santo Tomás. Estas madres eran las únicas responsables de la economía de su hogar y de sus hijos. Las familias se ubicaban en las localidades Tunjuelito y Usaquén.
Instrumento
Para llevar a cabo el estudio, se plantearon nuevos diseños de investigación e intervención a través del desarrollo de escenarios conversacionales. Asimismo, se formularon preguntas orientadoras que permitieron indagar los significados de procesos de cuidado que tienen las familias participantes.
Procedimiento
Inicialmente se propusieron cuatro encuentros grupales con las familias participantes para desarrollar los diseños de investigación junto con las preguntas orientadoras. Sin embargo, por la dificultad presentada ante los tiempos de las madres para poder reunirse, teniendo en cuenta que debían cuidar de sus hijos, cumplir horario laboral y dedicar más tiempo a tareas del hogar, se decidió desarrollar tres encuentros y el último de ellos abarcaría lo planeado en el cuarto escenario.
El primer encuentro se planteó con la participación de las tres familias, pero por cuestiones particulares, solo asistió una de ellas. Allí el objetivo era conocer los procesos de cuidado que tienen las familias hacia ellas mismas y a sus integrantes. Este primer escenario se repitió en una fecha distinta y nuevamente participó una familia diferente.
El segundo encuentro estaba planteado para desarrollarse únicamente con las madres. A este espacio asistieron dos de las tres familias. El objetivo para el segundo espacio era conocer cómo las madres cuidan de sí mismas y de qué forma modulan su vida maternal con sus proyectos de vida; asimismo, se pretendía generar reflexiones acerca del cuidado contemplando esto como bidireccional.
Para el tercer encuentro se tenía planeada la participación de las madres con los hijos; sin embargo, acudieron solo dos madres al espacio. Este último escenario tuvo como objetivos reconocer otras posibilidades de cuidado dentro de la familia, articular las políticas públicas como posibilidad de cuidado y construir una pieza artística que recogiera los aprendizajes del proceso.
Los encuentros realizados fueron grabados en audio, de esta forma, se transcribieron y se llevó a cabo el análisis de la información, el proceso de la información se realizó con atlas.ti. Los análisis se realizaron desde los dos conceptos metodológicos planteados previamente. La primera categoría, procesos de cuidado en familias monoparentales con jefatura femenina, está relacionada con el bienestar y la satisfacción de necesidades, y se sitúa en términos de garantizar la calidad de vida de las personas y las familias. Esto también implica reconocer que los procesos de cuidado están direccionados hacia un otro, pero también hacia sí mismo. No obstante, debido a tradiciones culturales y patriarcales, los cuidados son asumidos frecuentemente por las mujeres, quienes asumen tareas en tiempos no reconocidos económicamente, lo que desencadena en sobrecarga de tareas y funciones al rol femenino y materno. Teniendo en cuenta que el cuidado se establece desde dinámicas de género, se cuestionan las dinámicas de la familia y la participación que está teniendo el Estado.
El segundo concepto, políticas públicas para las familias en Bogotá, son respuestas por parte del Estado a problemáticas sociales, las cuales tienen como objetivo mejorar la calidad de vida de las personas, garantizando y respetando los derechos humanos. Las políticas públicas principalmente se formulan, construyen e implementan para la lucha contra la pobreza, y responden a necesidades públicas. Ahora bien, las políticas públicas para las familias en Bogotá reconocen las obligaciones del Estado no sólo en cuanto a los derechos individuales, sino de las familias. Esta política, en el eje 2 refiere la importancia de trabajar en los proyectos de las mujeres involucrando a sus hijos, pero también fortaleciendo procesos que realizan de forma individual. El eje 3 menciona la seguridad económica y social donde se propone la economía de cuidado, la cual consiste en el reconocimiento y la conciliación entre actividades laborales y el desarrollo de la familia. Es pertinente mencionar que esta investigación no se enfocó en la economía del cuidado como aporte a la disciplina de la economía, sino que se interesó en la participación en los procesos de cuidado entendiendo que tradicionalmente este rol es asignado como tarea a los roles de género y tiende a ser un trabajo no remunerado e invisibilizado.
Esta investigación fue aprobada por el CEBIC de la Universidad Santo Tomás. En el primer encuentro con las familias, se contó con un consentimiento informado que fue explicado y revisado con los participantes, se solicitó su autorización para grabar los encuentro por audio, y se aclaró que la información obtenida seria recogida para fines investigativos.
Resultados
A continuación, se presentan los resultados frente a la resolución de los objetivos específicos: explicar el desarrollo de significados que construyen las familias monoparentales de jefatura femenina en torno a los procesos de cuidado desde lo interaccional y contextual; reconfigurar los procesos de cuidado en las familias monoparentales de jefatura femenina a partir de la movilización de significados y vinculaciones que facilite la emergencia de bienestar para sus miembros; identificar procesos de articulación y deconstrucción en la Política Pública para las Familias en Bogotá a partir de las necesidades y demandas de las familias monoparentales de jefatura femenina identificadas, en relación con los procesos de cuidado. Estas comprensiones están mediadas por las dos categorías propuestas: significados de cuidado y políticas públicas. Además, se presentan algunos de los relatos de las familias participantes.
Para abordar la primera categoría, significados de cuidado, primero fue importante definir qué es ser familia. Para los participantes, el ser familia está relacionado con los vínculos que existen entre los miembros, no exclusivamente sanguíneos, sino que están relacionados con lo afectivo y permite que exista la armonía en el espacio y el apoyo mutuo en los integrantes de la familia.
E1.1 -M “... o puede que no sean un solo afinidad afectiva. ósea pueden ser amigos, y vivan en una sola casa, pues se considera una familia porque comparten esos espacios...”
Asimismo, la convivencia es un elemento fundamental, pues mencionan que la familia debió estar en un mismo tiempo-espacio para poder identificarse como tal, en otras palabras, está conectado con el dominio histórico, el tiempo compartido, las experiencias en común, los escenarios de unión e interacción que van configurando procesos de cercanía afectiva y emocional. No obstante, si no existe esta convivencia en la familia, es posible que se entiendan como tal siempre y cuando exista un contacto afectivo con los miembros del grupo.
E1.2 -S “... Considero que no necesariamente es algo que tenga que estar saliendo o estar conviviendo necesariamente, creo que puede haber distancia, pero siempre contacto con la incondicionalidad...”
Otro elemento representativo dentro de la definición de familia es el respeto que consideran que debe existir, pues las participantes reconocen tener puntos de vista en común o distantes. Estas distinciones se relacionan con sistemas de creencias, culturales, sociales y construcción de significados ligados a la apertura de la diversidad y pluralidad en versión e incluyen credos religiosos distintos, orientación sexual diversa. Sin embargo, mencionan que estas distinciones son respetadas siempre y cuando no sobrepasen los límites que están dispuestas a aceptar, principalmente en el aspecto religioso, pues afirman que no aceptarían creencias que inviten o sugieran lastimar a otras personas.
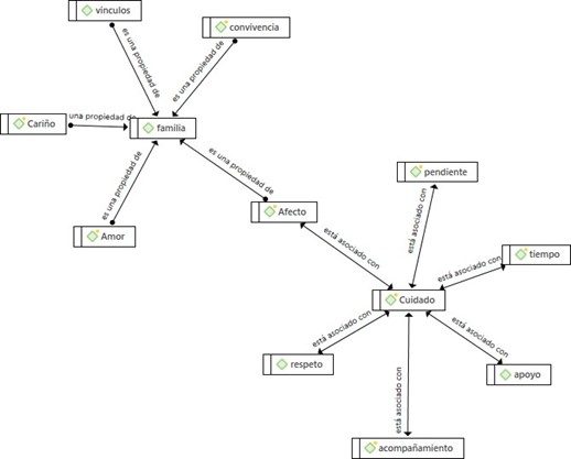
Ahora bien, las familias participantes relacionan el cuidado en diferentes expresiones. El primero, como lo muestra la Figura 1, es un elemento en común entre la comprensión de familia y la comprensión de cuidado, el afecto. Frente a esto, dicen que el cuidado se brinda a personas por quienes se siente un nivel de aprecio, lo que permite que tengan cierto interés en ayudar y poner atención hacia esta persona. Dicho de otra manera, el cuidado es brindado a alguien por quien siento afecto y tengo afinidad.
Figura 1.: Categoría significados de cuidado.
El cuidado, principalmente como lo entienden las madres hacia los hijos, está asociado con acciones que tienden a ser rutinarias o rituales de protección en la cotidianidad familiar como: estar atentas de ellos cuando están enfermos o no se sienten bien, que si tienen un problema ellas puedan ayudar a solucionarlo sin necesidad de que sus hijos mantengan algún tipo de malestar. Estos hábitos facilitan la organización de las interacciones familiares; de igual forma, estas comprensiones de cuidado se relacionan con la construcción de significados sobre la maternidad, pues en tanto madres se sienten responsables del bienestar y la calidad de vida de sus hijos, así como la instalación de dinámicas familiares en la prevención de riesgos. En otras palabras, la configuración de relaciones de cuidado está articulada con el desarrollo de conexiones de carácter afectivo y emocional que generan procesos de acompañamiento y cercanía. Asimismo, la organización de los espacios, la higiene en la casa y el aseo en el hogar son acciones que también se entienden como cuidado de las madres hacia sus hijos. Esto último bajo la idea de que las construcciones de genero están alrededor del cuidado, ya que aun así las madres tengan un empleo remunerable, se les exige cumplir las expectativas asociadas al rol tradicionalmente.
E1.2- X: “Pues por mi parte es como yo les tengo la casa arreglada, que sus cosas estén bien lavadas, revisar el cuarto, que estén los alimentos, el mercado, que pague los servicios... si, como las cosas que implican en la casa... también cuando están enfermos estar ahí...”
Por otro lado, los hijos, en la etapa de la adolescencia y adultos jóvenes, entienden el cuidado de manera distinta. Se observa que tiende a existir un rol parentalizado de los hijos hacia las madres, ellos mencionan que han cumplido el papel de cuidar de ellas hace varios años, pues muchas veces las orientan a tomar decisiones que, según ellos, son beneficiosas para ambos, es decir, logran cuidar de sí mismos al cuidar de ellas. Esto también se entiende desde la recursividad del cuidado personal y el cuidado del otro en la relación. Además, dicen que demuestran el cuidado, no de la misma manera que sus madres por medio de acciones concretas del hogar o directamente hacia ellas, sino que lo hacen mediante disposiciones como la escucha, pasar tiempo de calidad y no necesariamente de cantidad, así como el reconocimiento del otro como distinto y, por ende, la dificultad de tener una respuesta deseada o esperada. De igual manera, otra forma en que los hijos cuidan de sus madres es a través de mostrar fortaleza rígida que dificulta la gestión de las emociones y, a su vez, restringe las configuraciones frágiles y los procesos de apoyo conjunto. En otras palabras, los hijos adultos intentan emerger de forma autónoma y evitan sobrecargar a las madres con sus dilemas, pues además se espera que ellos como adultos lo resuelvan.
E1.1-D “... creo que en eso va el cuidado, no esperar que los otros actúen como yo quiero que actúen y saber que todos somos diferentes y que tengo que aprender aceptarlos y no tanto acoplarme a ellos sino más bien entenderlos como son y poder guiarlos o guiarme en ese ambiente...”
Frente al cuidado de las madres con ellas mismas, encontramos posiciones distintas sobre cómo se cuidan. Una de las posiciones es que la madre suele darse espacios y momentos donde sus hijos no necesariamente estén presentes físicamente, así pueden experimentar una forma de “separarse” del rol de madres y de ser siempre quien cuida. Además, con esta postura, la madre reconoce la importancia de establecer límites con su familia extensa en cuanto a comentarios deficitarios que puedan surgir sobre su desempeño como madre, cuestionando su rol desde versiones de sacrificio, traduciendo esto como otra forma de cuidar de sí misma. Este cuidado y priorización como persona le posibilita a la participante cuidar a los otros a través de ella misma, es decir, si ella está bien, se siente bien, es más fácil proporcionar el cuidado y la atención necesaria a los demás, especialmente a sus hijos.
E2-L. “...pues yo trato de sacar tiempo para hacer las cosas que a mí me gustan y también... pero yo sola, ya que él está grande [refiriéndose al hijo]... Pues me estoy abriendo a eso que si yo el viernes quiero irme a tomar una cerveza pues voy y lo hago y eso para mí ya es descanso porque estoy en otro contexto dónde me puedo quitar la maleta y olvidarme... Es que tengo porque es que ellos van creciendo...”
La otra posición que se reconoció fue el no permitirse dar espacios para ellas mismas. Si bien, en ocasiones tiende a salir con amigas cercanas o realizar actividades sociales, no es algo que suceda con la frecuencia como se esperaría; por el contrario, prefieren dedicar su tiempo a cuidar de sus hijos, a compartir con ellos y cuando no es así, dedicarlo a realizar actividades laborales. Esto implica que el límite entre lo que necesitan ellas para ser cuidadas se ponga borroso con las necesidades y cuidados que requieren sus hijos. Esto visibiliza sobrecarga de funciones vinculares y la existencia de roles en diferentes contextos.
E2-X. “...yo para evitar problemas decidí que no lo iba a volver a hacer, a veces me veo con mi mejor amiga, pero eso es una que otra vez, vamos a tomar un café o vamos a un centro comercial y ya, pero eso es muy esporádicamente, o sea como que yo no... y es más, a mí sí me da como cosa dejarlos a ellos dos solos, sobre todo por la menor porque mi hijo ya está todo grande, pero ella no, ella es de las que me dice “Ay mamá te vas a demorar, no me dejes sola”, todo el tiempo y yo le digo pero es que tú estás con tu hermano y ella me dice “ay pero es que mi hermano no es compañía”, y yo le digo nena pero es que yo también tengo cosas que hacer...”
En cuanto a la segunda categoría, políticas públicas, las familias no tienen conocimiento amplio sobre qué son las políticas públicas para las familias en Bogotá ni cómo funcionan. Sin embargo, como se observa en la Figura 2, las relacionan con programas que provee el Estado o el gobierno en turno, las cuales cobijan especialmente a personas que más lo necesitan, están en estado de vulnerabilidad social y económica y/o que están buscando un beneficio. Asimismo, menciona que estas políticas se traducen en leyes las cuales terminan siendo una forma de comunicación o articulación entre el gobierno y la comunidad.
Figura 2.: Categoría políticas públicas.
E3-M. “...como lo que crean o definen en la alcaldía local, en el departamento, en pro de la comunidad, buscando beneficios...”
E3-X. “... pues política es como una norma que se establece para que haya como concordancia entre gobierno con la gente, con lo que se quiere cambiar o beneficiar...”
Continuando con la idea desde las versiones de estas familias sobre las políticas públicas como beneficios o auxilios por parte del gobierno, mencionan que no han participado ni se han visto beneficiadas por alguna política o programa, salvo una madre que menciona haber recibido un subsidio por medio de la caja de compensación, pero este beneficio lo perdió porque empezó a trabajar.
Ahora bien, frente a las necesidades planteadas para las familias monoparentales con jefatura femenina, con base en la experiencia que tienen, las madres reconocen la importancia de tener apoyo económico como facilidades de créditos con entidades bancarias para poder iniciar emprendimientos que les gustaría tener o sostener los proyectos que ya están en ejecución. Asimismo, facilidades para tener vivienda propia y “asegurarles un techo a sus hijos”. De esta manera, el dinero estipulado para gastos de arriendo podría dirigirse hacia la cuota inicial para adquirir una vivienda propia o a la recreación y el ocio, pues refieren que hay aumento de los gastos económicos y obligaciones que las lleva a restringirse en los espacios de recreación fuera de casa.
Además, no se desconoce la participación de otras instituciones para poder contar con ayudas que faciliten la experiencia de ser madres responsables del hogar, pues se reflexiona sobre los contextos laborales y académicos que también pueden aportar en establecer espacios donde las madres puedan llevar a sus hijos más pequeños, pero también aspectos como flexibilizar los horarios o permisos solicitados. En este sentido, se configura como dilemático el desarrollo económico laboral y académico de las madres con el cuidado y la protección de los hijos, teniendo en cuenta su participación activa en las reuniones convocadas por los contextos escolares dirigidas a padres de familia, las citas médicas y de control en salud de sus hijos, entre otros.
E3-X. “... pues no tuve problema de que me entendieran en la compañía, me daban el permiso, pero, por ejemplo, en esta sí me ha pasado, yo me reprimo mucho pedir el permiso para que no me lo descuenten. Yo con la antigua empresa no tenía el miedo de que me descontaran el día, yo mandaba la constancia y ya, entonces que me descuenten el día y a cuidar a mi hijo...”
Del mismo modo, es una necesidad que el Estado pueda hacer visibles las políticas públicas y, con ello, los programas que se establecen, pues se exploró que a pesar de que están establecidas unas leyes, el desconocimiento por ellas es amplio. Por esto las familias proponen difusión por medio de redes sociales, usadas por la mayoría de la población, pero también se sugiere la reactivación de escenarios como la acción comunal en las localidades, donde estos funcionarios públicos puedan compartir con la comunidad sobre los programas que pueden ser beneficiosos para muchas familias:
E3-M. “...con tantas redes sociales, debería haber más información, porque hay muchas cosas que publican como sin sentido, pero como que el gobierno procure eso, que Twitter, Facebook, Instagram... tik tok que es lo que ahora más se ve...”
Discusión
Comas-d’Argemir (2019) plantea el cuidado desde la democratización, es decir, el cuidado como derecho a tenerlo y a ejercerlo. Esta democratización es visible en el cuidado que tienen los hijos, pues se identificó que en alguna de las familias los hijos asumen un rol parentalizado con respecto a sus madres. Esto está conectado desde la recursividad del cuidado personal y el cuidado del otro, es decir, los hijos cuidan de sus madres, pero a través de ellas se cuidan ellos mismos. No obstante, desde la posición de las madres, si bien ellas ofrecen cuidado, la percepción de ellas frente a la reciprocidad es baja, también teniendo en cuenta que no reciben el cuidado que desean.
En cuanto a las demostraciones de cuidado, Alvarado (2004) menciona que cuidar se relaciona con la satisfacción de necesidades indispensables para la vida, pero pueden manifestarse de distintas formas, lo que va en conexión con las formas de cuidado que ofrecen las madres a los hijos, ya que en general las acciones que realizan están entendidas como cumplir y proveer con las medidas básicas para desempeñar sus tareas y funcionar en el día a día con la alimentación, la compra de alimentos, el trabajo para mantener la vivienda. Además, Comas-d’Argemir (2019) añade que el cuidado es “alimentar, proporcionar vivienda y vestido, criar a niños y niñas, asistir en la enfermedad, dar consejos, ayuda práctica y emocional” (p. 14), y en las familias con frecuencia el cuidado fue visto desde los actos cotidianos, como estar en la casa, tener la comida preparada, tener los espacios limpios para los hijos, cuidar cuando algún miembro de la familia estuviera enfermo. No obstante, frente al apoyo o ayuda emocional, se observó que muchas veces se muestra fortaleza rígida en situaciones donde los hijos necesitan de sus madres, pero prefieren no saturarlas o cargarlas. Sin embargo, esta ausencia de apoyo emocional fue entendida como otra forma de cuidado hacia ellas, pero se reconoce que continuar con esto restringe los espacios de apoyo conjunto que podría existir entre madre e hijos.
Ahora bien, estas prácticas de cuidado se desprenden de la construcción acerca de los significados de la maternidad. Tradicionalmente en las familias, en especial en las nucleares, la mujer es quien asume las labores del hogar y deja de lado otras actividades (Uribe, 2007). Esto muchas veces está asociado a la sacralización de la maternidad (Pinillos, 2020); en otras palabras, la maternidad es entendida desde el sacrificio y la entrega total de las madres hacia sus hijos, lo cual sucedía en alguna de las familias participantes, aun afirmando que “el tiempo para sí es un tiempo vivido y gestionado como un tiempo residual” (Jociles, M., et al; 2008, p. 270), sin desconocer que muchas de estas prácticas fueron aprendidas de sus familias de origen, reconociendo que el sacrificio hacia los hijos ha sido un conocimiento heredado por sus madres. No obstante, las madres asumen una postura crítica frente a estas creencias y cuestionan las prácticas, además con la coincidencia de que dos de las tres familias tienen hijas mujeres y no quieren que ellas repliquen esto, como forma de legado en relación con la construcción de género. De esta manera, están de acuerdo en deconstruir esta noción frente a la maternidad. Al respecto, Pinillos (2020) afirma que:
Poner en tela de juicio la sacralización de la maternidad como primera episteme y hacer una deconstrucción de ella, lleva a plantear que la vida y función de la mujer sale de las lógicas de la maternidad para cobrar valía en su subjetividad dentro de su perspectiva vital como sujeto. (p. 280)
Algunas madres ponen en marcha el salir de su rol de madres, pues afirman que no es lo único que son en su vida, y se permiten dar espacios en otros contextos, cumpliendo roles diferentes, inclusive sin que compartan el mismo espacio físico con sus hijos; en otras palabras, flexibilizan la experiencia de la maternidad para un equilibrio en sus otros contextos.
Por otro lado, se reconoce la sobrecarga de tareas percibida por parte de las madres, pues muchas de ellas son las que tienen que llevar el sustento económico al hogar y cumplir con otras
Por otro lado, se reconoce la sobrecarga de tareas percibida por parte de las madres. pues muchas de ellas son las que tienen que llevar el sustento económico al hogar y cumplir con otras labores no remuneradas al regresar del trabajo. Comas-d’Argemir (2019) menciona que el cuidado sí contiene un valor económico, aunque no sea visible. Indudablemente el cuidado que ofrecen las madres, al asumir y mantener a su familia, son actos que no tienen una retribución económica directa, pero este valor está siendo comprendido desde la “economía del afecto”, donde se “[...] ‘economiza’ gasto público, al privatizar la responsabilidad de los cuidados en las familias” (Comas- d’Argemir, 2019, p. 15). En este punto es pertinente mencionar sobre el papel que cumplen los padres con sus hijos, pues en las familias participantes los dilemas de lo conyugal y las razones que llevaron a disolver la pareja no se tramitaron de forma diferenciada con el dominio parental, incluso, la mayoría de las mujeres tuvo que iniciar procesos jurídicos y legales como forma de presión para que los padres asumieran la manutención económica y evitar la vulneración de los derechos de los hijos. Varias familias tenían como creencia que los hijos eran de la “mamá”, a partir de allí creían en su capacidad y fortaleza de asumir esto de forma individual, lo cual al mismo tiempo generaba fatiga y estrés emocional.
Las políticas públicas suponen cuidar de las familias, seguramente son las encargadas de que esta “economía del afecto” sea percibida por ellas, partiendo de que las políticas públicas “son un conjunto de actuaciones desde el Estado para dar respuesta a problemas de interés general o comunes y que implican procesos de formulación transparentes y participativos” (Consejería Presidencial para la Equidad de la Mujer, 2018, p. 2). Además de reconocer su carácter social y estar encaminadas en acciones que tienen como objetivo mejorar la condición de vida de las personas, aún una de sus funciones es respetar y proteger los derechos teniendo como eje la lucha contra la pobreza (Sánchez-Cubides, Figueroa, 2017; Secretaría Distrital de Integración Social, 2021).
De todas formas, Sunkel (2006) afirma que en Latinoamérica existe ausencia de políticas públicas de cuidado, pues menciona que muchas veces es una responsabilidad de los hogares y el papel de la política es un complemento para “ayudarlos”. Este autor también reconoce que la resolución del cuidado puede variar por las clases sociales, es decir, las personas o familias que tengan posibilidad de costear servicios privados de cuidado como, por ejemplo, contratar a otra persona para realizar tareas del hogar o inclusive cuidar de los hijos, como sucede con algunas de las familias participantes, tienen más posibilidad de tener flexibilidad de sus tareas, pero si no tienen la posibilidad de pagar este tipo de servicios, son las familias, en este caso las madres, que deben asumir todas las tareas y responsabilidades.
Las políticas públicas para las familias en Bogotá no están lejos de reconocer la economía del afecto, puesto que en el eje 2 “Promoción de la familia como ámbito de socialización democrática” se busca la implementación de políticas donde se reconozcan las diversidades de las familias, como también la urgencia de desarrollar alternativas económicas para las mujeres, en los tipos de familias monoparentales con jefatura femenina, para tener opciones laborales (Secretaría de Integración social, 2015). Es decir, no se desconoce que en estas políticas ya establecidas exista el reconocimiento de las necesidades de familias como las monoparentales con jefaturas femeninas; sin embargo, es notorio que hay poco conocimiento por parte de las familias sobre lo que son las políticas públicas para las familias en Bogotá, así como la existencia de programas a nivel distrital o nacional que puedan ser formas de ayuda económica o inclusive de repartición de demandas de tareas.
Conclusiones
Los significados de cuidado que proponen las familias monoparentales con jefatura femenina que participaron en la investigación están encaminados hacia el tiempo de calidad con los otros miembros de la familia, las acciones “cotidianas” o actividades diarias. Sin embargo, estas mujeres afirman tener sobrecarga de tareas pues no disponen del tiempo para encargarse económicamente del hogar, la crianza de sus hijos, tareas domésticas y participación en los contextos laborales. En ese sentido, algunas de las necesidades planteadas por estas familias es la posibilidad de contar con ayudas como facilidades de crédito para vivienda o para poder iniciar su propio negocio, así como apoyos para la educación de los hijos, e igualmente espacios o instituciones que puedan prestar servicios de cuidado.
Frente al desconocimiento de las políticas públicas para las familias en Bogotá, se sugiere que la difusión sea por medios distintos a los tradicionales para que puedan ser expuestas en espacios de mayor recurrencia, como las redes sociales. Asimismo, se plantea la posibilidad de que, por medio de las juntas comunales por localidad, esta información pueda ser promovida y divulgada para la comunidad.
Finalmente, se reconoce la potencia que tiene el trabajo grupal, ya que generó relaciones de confianza y de cooperación a través de construcciones colectivas y contextualizadas, redes conversacionales con la participación de múltiples actores, se promovieron acciones conjuntas, dinámicas de solidaridad y empatía, identificación de experiencias en común y la configuración novedosa de estrategias de afrontamiento conectado con la movilización de la posición vital sobre su lugar como mujeres y madres.
Referencias
- Bonilla, D. (2016). La protección social de las familias monoparentales en la ciudad de Bogotá 1991-2015: una realidad más allá de la ley [Tesis de grado, Universidad del Rosario]. https://repository.urosario.edu.co/bitstream/handle/10336/12830/TESIS%20DIANA%20BONILLA%252c%20COMPLETA%20CON%20ANEXOS.pdf?sequence=1&isAllowed=y [Link] 🠔
- Domínguez, M. (2020). La “Monomarentalidad” y sus retos. [Trabajo de grado, Universidad de les Illes Balears], Mallorca, España. 🠔
- Damonti, P. (2014). Una mirada de género a la exclusión social. Fundación Foessa, (4). 🠔
- Estupiñán, J. y González, O. (2015). Narrativa conversacional, relatos de vida y tramas humanas. Bogotá D.C.: Ediciones USTA 🠔
- Fernandez-Martinez, C. y Avilés-Hernandez, M. (2020). Análisis de necesidades en familias monoparentales con jefatura femenina usuarias de servicios sociales de atención primaria en España. Revista de Trabajo Social e intervención social, 30, pp. 145-173. 🠔
- Hernández, R., Fernández, C. y Baptista, P. (2014). Metodología de la investigación. México: Mc Graw Hill. 🠔
- Jociles, M., Rivas, A., Moncó, B., Villamil, F., y Díaz, P. (2008) Una reflexión crítica sobre la monoparentalidad: el caso de las madres solteras por elección. Portularia, 8(1), pp. 265-274. 🠔
- Pakman, M. (2007). Investigación e intervención en grupos familiares. Una perspectiva constructivista.Métodos y técnicas cualitativas de investigación en Ciencias Sociales. 🠔
- Pinillos, M. (2020). Configuración de la familia en su diversidad. El Ágora USB, 20(1), pp. 275-273. 🠔
- Santibáñez, R., Flores, N., y Martín, A. (2018). Familia monomarental y riesgo de exclusión social. Revista de género e igualdad, 1, pp. 123-144. 🠔
- Secretaría Distrital de Integración Social. (2015). Informe Evaluación a la implementación de la Política Pública para las familias de Bogotá D.C 2011-2025. Bogotá 🠔
- Secretaría Distrital de Integración Social (2021). Documento CONPES D.C. Actualización del Plan de Acción de la “Política Pública para las familias 2021-2025”. Bogotá. 🠔
- Secretaría Distrital de Planeación (2020). Censo de Población y Familia. Observatorio social para las familias (Boletín N. 14). 🠔
- Trejo, F. (2012). Fenomenología como método de investigación: Una opción para el profesional de enfermería. Enfermería Neurológica, 11(2), pp. 98-101. 🠔
- Uribe, P. (2007). Familias monoparentales con jefatura femenina, una de las expresiones de las familias contemporáneas. Revista Tendencia & Retos, 12, pp. 81-90. 🠔
Notas
Licencia

Esta obra está bajo una licencia internacional Creative Commons Atribución-NoComercial-CompartirIgual 4.0.
Si un artículo es aceptado, los autores/as conservarán sus derechos de autor y garantizarán a la revista el derecho de primera publicación de su obra, en este caso los derechos patrimoniales de publicación y reproducción, en medios impresos y digitales que permitan el acceso público a la obra, mediante la licencia Creative Commons, son del editor.
No obstante, un autor o un tercero pordrá adquirir el permiso de reproducción o adaptación siempre y cuando se de el crédito apropiado, proporcione un enlace a la licencia, e indique si se han realizado cambios
- Los autores/as conservarán sus derechos de autor y garantizarán a la revista el derecho de primera publicación de su obra, el cuál estará simultáneamente sujeto a la Creative Commons Atribución-NoComercial-CompartirIgual 4.0 Internacional (CC BY-NC-SA 4.0)
, que permite a terceros compartir la obra siempre que se indique su autor y su primera publicación esta revista. - Los autores/as podrán adoptar otros acuerdos de licencia no exclusiva de distribución de la versión de la obra publicada (p. ej.: depositarla en un archivo telemático institucional o publicarla en un volumen monográfico) siempre que se indique la publicación inicial en esta revista.
- Se permite y recomienda a los autores/as difundir su obra a través de Internet (p. ej.: en archivos telemáticos institucionales o en su página web) después del proceso de publicación, lo cual puede producir intercambios interesantes y aumentar las citas de la obra publicada.






